2016年8月,住建部发通知,自2017年1月1日起,由我部审批的建筑业企业资质(含施工总承包特级)的新申请、升级、重新核定事项,实行网上申报和审批,不再受理纸质申请。

2016年10月,住建部再发通知,对建筑业企业资质标准部分指标进行了简化,同时指出,对申请建筑工程、市政公用工程施工总承包特级、一级资质的企业,未进入”四库一平台"(全国建筑市场监管与诚信信息发布平台)的企业业绩,不作为有效业绩认定。

随后各省住建部门开展了轰轰烈烈的业绩补录工作。
(一)补录内容
工程项目信息补录需从报建开始,完整录入施工图审查(含勘察、设计)、招投标、合同备案、质量安全监督、施工许可、竣工备案等相关信息,同时录入建设、勘察、设计、施工、监理、图审、检测等七方主体相关项目负责人、项目班子等人员信息。
(二)补录业绩的时间限定
按照《建筑业企业资质标准》要求,企业可将:
前五年(2011年1月1日-2016年1月1日)的房屋建筑工程总承包业绩,
前十年(2006年1月1日-2016年1月1日)的市政公用工程总承包业绩。
(三)业绩范围
企业可登陆本省建筑市场监管与诚信一体化平台进行本省行政区域内的业绩补录;省外业绩外省业绩需在项目所在地的省、市、县录入全国建筑市场监管与诚信信息发布平台。
(四)认定
工程项目信息补录完成后,一般将在省门户网站集中公示10个工作日,无投诉举报的,补录信息进入“一体化工作平台”项目库,作为建筑施工企业有效工程业绩予以考核认定。

(五)具体要求,各省不完全相同,以本省要求为准。
各省业绩补录的截止时间也不一,比如河南是2017年4月30日、山东是2017年6月30日,湖北是2017年9月30日,届时补录窗口将自动关闭,不再受理任何企业补录申请。
赶在业绩补录大门关闭前,把业绩按政策要求、按企业未来需求补录完整,是我们今天强调的重点。这一点对当下有资质升级需求,同时业绩数量和类别又显得捉襟见肘的企业来讲,就尤为重要。
当然,对于部分有“业绩赤字”切又有迫切升级需求的企业来讲,更是一次绝佳的机会,一定要搭上这趟末班车。这件事从公司老总到资质负责人都要上心,别等到资质升级时,发现“库里”没业绩,那时真是叫天天不灵,叫地地不应。
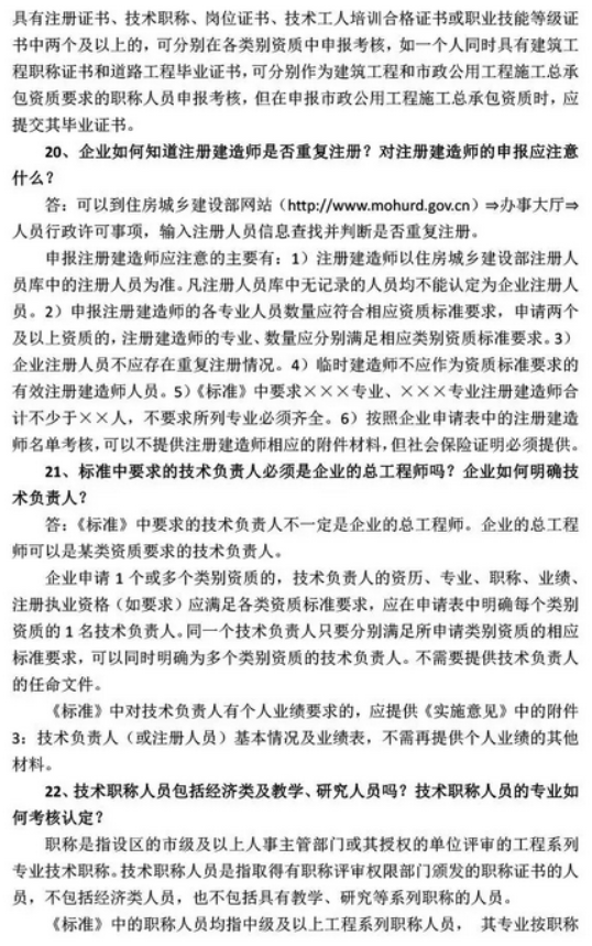
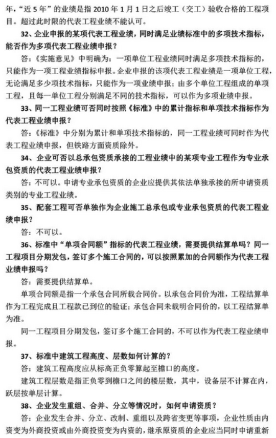
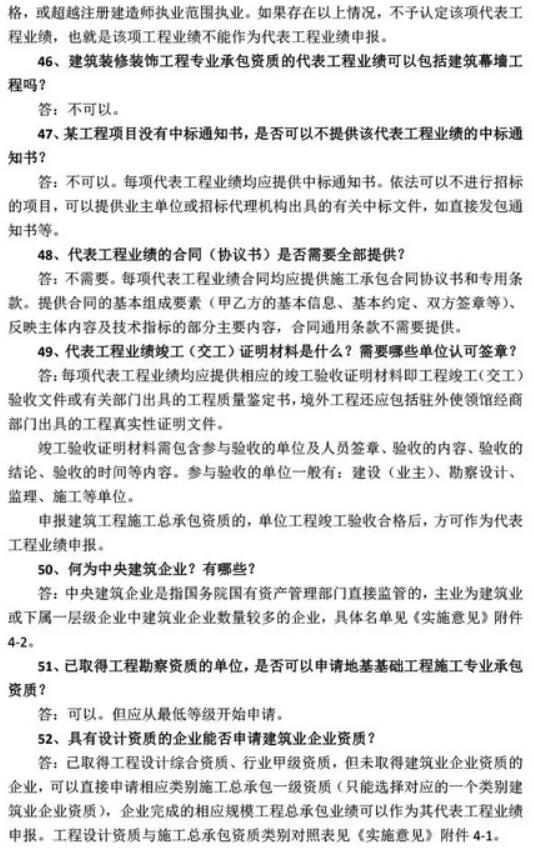
附:业绩补录常见问题:












